{{ $t('FEZ001') }} 體育組長
{{ $t('FEZ002') }} 學務處|
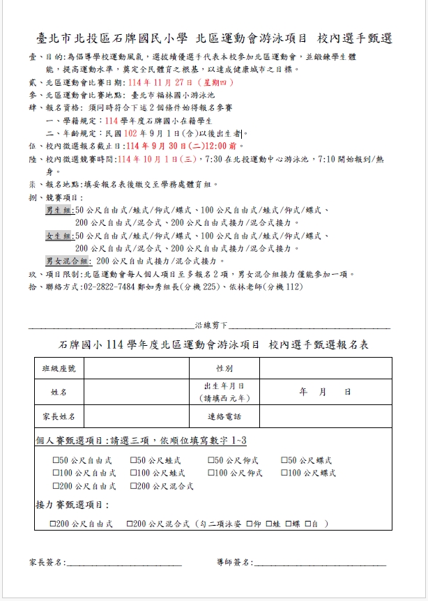
臺北市北投區石牌國民小學 北區運動會游泳項目 校內選手甄選
壹、目的:為倡導學校運動風氣,選拔績優選手代表本校參加北區運動會,並鍛鍊學生體 能,提高運動水準,奠定全民體育之根基,以達成健康城市之目標。
貳、北區運動會比賽日期: 114年11月27日(星期四)
參、北區運動會比賽地點: 臺北市福林國小游泳池
肆、報名資格: 須同時符合下述2個條件始得報名參賽
一、學籍規定:114學年度石牌國小在籍學生
二、年齡規定:民國102年9月1日(含)以後出生者。
伍、校內徵選報名截止日:114年9月30日(二)12:00前。
陸、校內徵選競賽時間:114年10月1日(三),7:30在北投運動中心游泳池,7:10開始報到/熱身。
柒、報名地點:填妥報名表後繳交至學務處體育組。
捌、競賽項目:
男生組:50公尺自由式/蛙式/仰式/蝶式、100公尺自由式/蛙式/仰式/蝶式、
200公尺自由式/混合式、200公尺自由式接力/混合式接力。
女生組:50公尺自由式/蛙式/仰式/蝶式、100公尺自由式/蛙式/仰式/蝶式、
200公尺自由式/混合式、200公尺自由式接力/混合式接力。
男女混合組: 200公尺自由式接力/混合式接力。
玖、項目限制:北區運動會每人個人項目至多報名2項,男女混合組接力僅能參加一項。
拾、聯絡方式:02-2822-7484鄭如秀組長(分機225)、依林老師(分機112)
_______________________________________

{{ $t('FEZ012') }}
{{ $t('FEZ003') }} Invalid date
{{ $t('FEZ014') }} Invalid date|
{{ $t('FEZ004') }} 2025-09-23|
{{ $t('FEZ005') }} 796|