移至網頁之主要內容區位置
::: 臺北市北投區石牌國民小學

校園公告

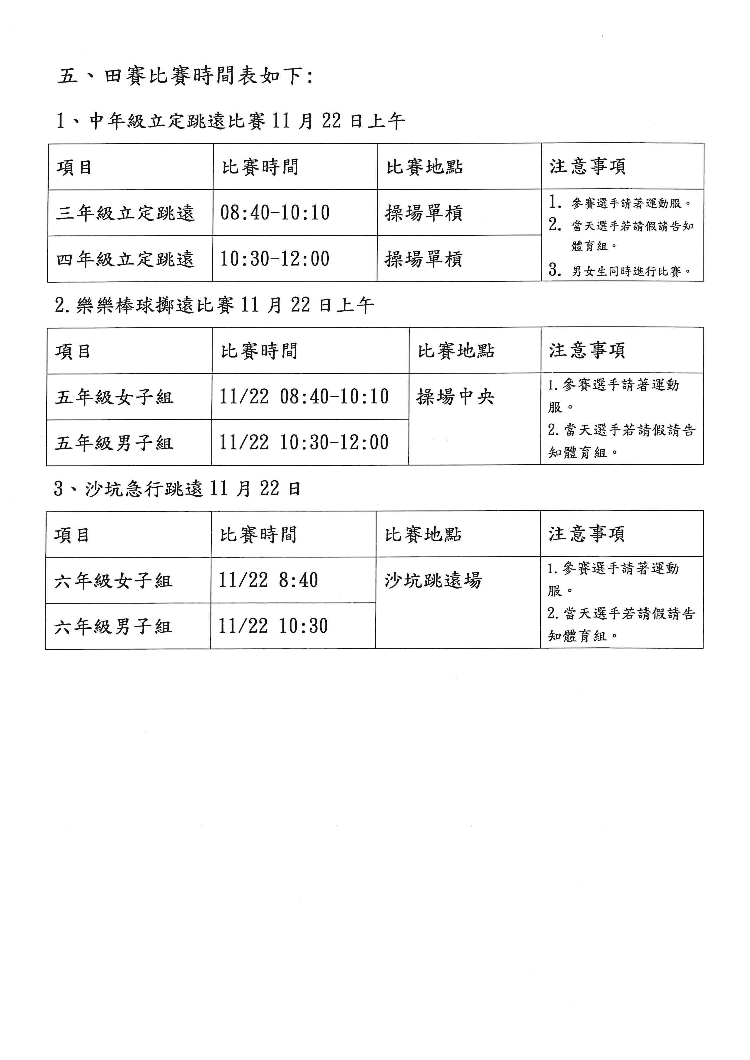
公告本校112年度體育表演會田徑賽時程表

{{ $t('FEZ001') }} 體育組長

{{ $t('FEZ002') }} 學務處|

請參賽小朋友前一天睡飽

比賽當天穿著運動服裝 運動鞋 在比賽時間到指定場地集合點名

當天若無法出席則以棄權算 不能補賽或是提前

遵守裁判老師的判決



{{ $t('FEZ003') }} Invalid date

{{ $t('FEZ014') }} Invalid date|

{{ $t('FEZ004') }} 2023-11-02|

{{ $t('FEZ005') }} 751|