移至網頁之主要內容區位置
::: 臺北市北投區石牌國民小學

校園公告

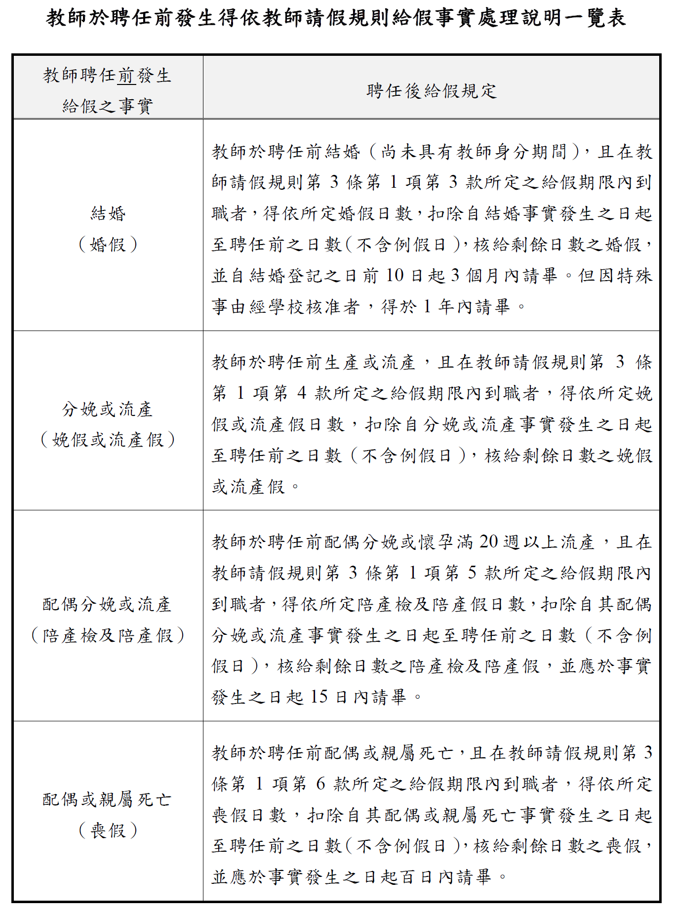
轉知教育部有關教師於聘任前發生得依教師請假規則規定給假之事實,於聘任後如何給假事宜,經參酌公務人員給假情形,修正如附表,並溯自111年8月1日起生效

{{ $t('FEZ002') }} 人事室|



{{ $t('FEZ003') }} Invalid date

{{ $t('FEZ004') }} 2022-09-30|

{{ $t('FEZ005') }} 222|